Form PTO / SB / 106 Declaration for Utility or Design Patent Application (37 Cfr 1.63) (English / Japanese)

Form PTO / SB / 106 Declaration for Utility or Design Patent Application (37 Cfr 1.63) (English / Japanese)

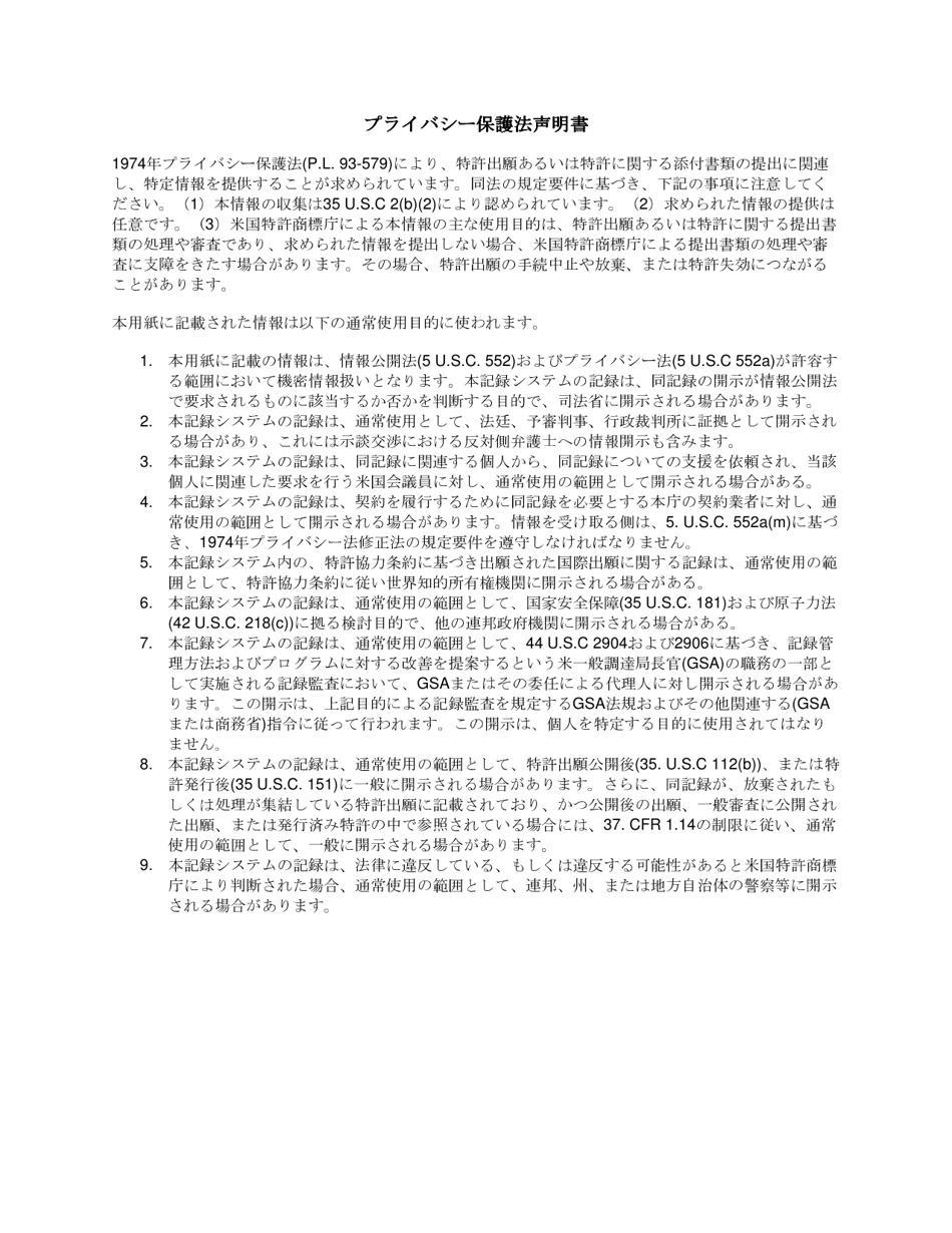
What Is Form PTO/SB/106?

This is a legal form that was released by the U.S. Department of Commerce - Patent and Trademark Office on May 1, 2016 and used country-wide. As of today, no separate filing guidelines for the form are provided by the issuing department.

FAQ

Q: What is the PTO/SB/106 Declaration?
A: The PTO/SB/106 Declaration is a form required for submitting a utility or design patent application.

Q: What is the purpose of the PTO/SB/106 Declaration?
A: The purpose of the PTO/SB/106 Declaration is to declare that the inventor is the original and first inventor of the invention.

Q: When is the PTO/SB/106 Declaration required?
A: The PTO/SB/106 Declaration is required for utility or design patent applications.

Q: What does the PTO/SB/106 Declaration include?
A: The PTO/SB/106 Declaration includes a statement that the inventor believes they are the original and first inventor, and an acknowledgment of the duty to disclose information relevant to patentability.

Q: Is the PTO/SB/106 Declaration available in languages other than English?
A: Yes, the PTO/SB/106 Declaration is available in English and Japanese.

ADVERTISEMENT

Form Details:

  • Released on May 1, 2016;
  • The latest available edition released by the U.S. Department of Commerce - Patent and Trademark Office;
  • Easy to use and ready to print;
  • Yours to fill out and keep for your records;
  • Compatible with most PDF-viewing applications;
  • Fill out the form in our online filing application.

Download a fillable version of Form PTO/SB/106 by clicking the link below or browse more documents and templates provided by the U.S. Department of Commerce - Patent and Trademark Office.

Download Form PTO / SB / 106 Declaration for Utility or Design Patent Application (37 Cfr 1.63) (English / Japanese)

4.4 of 5 (9 votes)
  • Form PTO/SB/106 Declaration for Utility or Design Patent Application (37 Cfr 1.63) (English/Japanese)

    1

  • Form PTO/SB/106 Declaration for Utility or Design Patent Application (37 Cfr 1.63) (English/Japanese), Page 2

    2

  • Form PTO/SB/106 Declaration for Utility or Design Patent Application (37 Cfr 1.63) (English/Japanese), Page 3

    3

  • Form PTO/SB/106 Declaration for Utility or Design Patent Application (37 Cfr 1.63) (English/Japanese), Page 4

    4

  • Form PTO/SB/106 Declaration for Utility or Design Patent Application (37 Cfr 1.63) (English/Japanese), Page 5

    5

  • Form PTO / SB / 106 Declaration for Utility or Design Patent Application (37 Cfr 1.63) (English / Japanese), Page 1
  • Form PTO / SB / 106 Declaration for Utility or Design Patent Application (37 Cfr 1.63) (English / Japanese), Page 2
  • Form PTO / SB / 106 Declaration for Utility or Design Patent Application (37 Cfr 1.63) (English / Japanese), Page 3
  • Form PTO / SB / 106 Declaration for Utility or Design Patent Application (37 Cfr 1.63) (English / Japanese), Page 4
  • Form PTO / SB / 106 Declaration for Utility or Design Patent Application (37 Cfr 1.63) (English / Japanese), Page 5
Prev 1 2 3 4 5 Next
ADVERTISEMENT

Related Documents