Form PTO / AIA / 82 Transmittal for Power of Attorney to One or More Registered Practitioners (English / Chinese Simplified)

Form PTO / AIA / 82 Transmittal for Power of Attorney to One or More Registered Practitioners (English / Chinese Simplified)

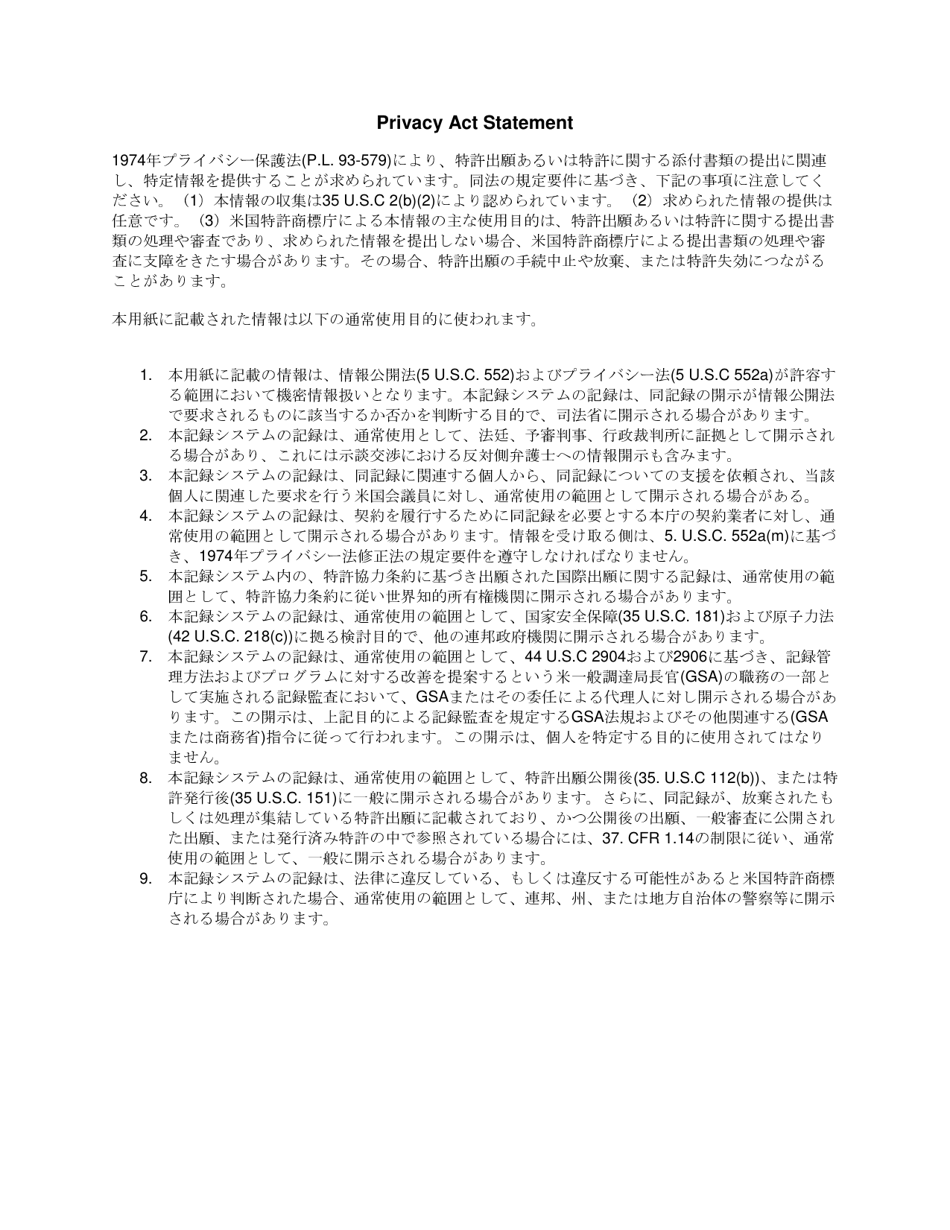
What Is Form PTO/AIA/82?

This is a legal form that was released by the U.S. Department of Commerce - Patent and Trademark Office on July 1, 2013 and used country-wide. As of today, no separate filing guidelines for the form are provided by the issuing department.

FAQ

Q: What is Form PTO/AIA/82?
A: Form PTO/AIA/82 is a Transmittal for Power of Attorney to One or More Registered Practitioners.

Q: What is the purpose of Form PTO/AIA/82?
A: The purpose of this form is to authorize one or more registered practitioners to act on behalf of an applicant or patent owner.

Q: Is Form PTO/AIA/82 available in multiple languages?
A: Yes, this form is available in both English and Chinese Simplified.

Q: Can I use Form PTO/AIA/82 for both USA and Canada?
A: Yes, this form can be used for both USA and Canada.

Q: Do I need to fill out Form PTO/AIA/82 if I am not represented by a registered practitioner?
A: No, this form is only required if you want to authorize a registered practitioner to act on your behalf.

ADVERTISEMENT

Form Details:

  • Released on July 1, 2013;
  • The latest available edition released by the U.S. Department of Commerce - Patent and Trademark Office;
  • Easy to use and ready to print;
  • Yours to fill out and keep for your records;
  • Compatible with most PDF-viewing applications;
  • Fill out the form in our online filing application.

Download a fillable version of Form PTO/AIA/82 by clicking the link below or browse more documents and templates provided by the U.S. Department of Commerce - Patent and Trademark Office.

Download Form PTO / AIA / 82 Transmittal for Power of Attorney to One or More Registered Practitioners (English / Chinese Simplified)

4.3 of 5 (12 votes)
  • Form PTO/AIA/82 Transmittal for Power of Attorney to One or More Registered Practitioners (English/Chinese Simplified)

    1

  • Form PTO/AIA/82 Transmittal for Power of Attorney to One or More Registered Practitioners (English/Chinese Simplified), Page 2

    2

  • Form PTO/AIA/82 Transmittal for Power of Attorney to One or More Registered Practitioners (English/Chinese Simplified), Page 3

    3

  • Form PTO/AIA/82 Transmittal for Power of Attorney to One or More Registered Practitioners (English/Chinese Simplified), Page 4

    4

  • Form PTO/AIA/82 Transmittal for Power of Attorney to One or More Registered Practitioners (English/Chinese Simplified), Page 5

    5

  • Form PTO / AIA / 82 Transmittal for Power of Attorney to One or More Registered Practitioners (English / Chinese Simplified), Page 1
  • Form PTO / AIA / 82 Transmittal for Power of Attorney to One or More Registered Practitioners (English / Chinese Simplified), Page 2
  • Form PTO / AIA / 82 Transmittal for Power of Attorney to One or More Registered Practitioners (English / Chinese Simplified), Page 3
  • Form PTO / AIA / 82 Transmittal for Power of Attorney to One or More Registered Practitioners (English / Chinese Simplified), Page 4
  • Form PTO / AIA / 82 Transmittal for Power of Attorney to One or More Registered Practitioners (English / Chinese Simplified), Page 5
Prev 1 2 3 4 5 Next
ADVERTISEMENT

Related Documents