Vulnerabilities Equities Policy and Process

Vulnerabilities Equities Policy and Process

Vulnerabilities Equities Policy and Process is a 14-page legal document that was released by the United States National Security Council on November 15, 2017 and used nation-wide.

FAQ

Q: What is the Vulnerabilities Equities Policy and Process?
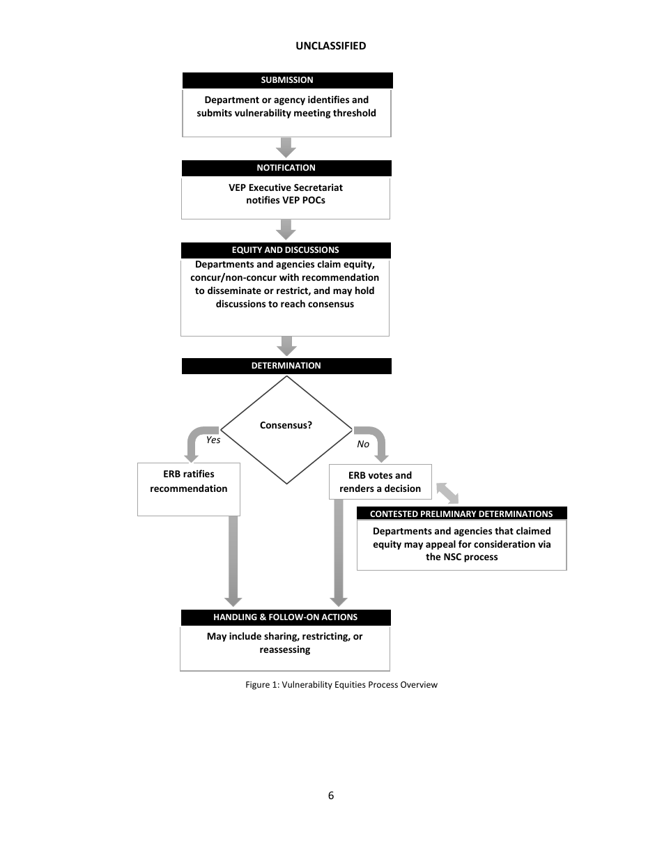
A: The Vulnerabilities Equities Policy and Process is a framework used by the United States government to determine whether to disclose or retain information about software vulnerabilities.

Q: What is a software vulnerability?
A: A software vulnerability is a weakness or flaw in software that can be exploited, potentially allowing unauthorized access or compromising the system's security.

Q: Why is the Vulnerabilities Equities Policy important?
A: The policy is important as it helps the government decide whether to disclose a software vulnerability to the vendor for patching or to retain it for intelligence or law enforcement purposes.

Q: How does the Vulnerabilities Equities Process work?
A: The process involves multiple government agencies evaluating the potential risks and benefits of disclosing or retaining a software vulnerability. It considers factors such as the likelihood of exploitation, potential impact, and the availability of alternatives.

Q: Who is responsible for the Vulnerabilities Equities Policy and Process?
A: The Vulnerabilities Equities Policy and Process is overseen by the National Security Council with inputs from various government agencies, including the intelligence community and law enforcement.

ADVERTISEMENT

Form Details:

  • The latest edition currently provided by the United States National Security Council;
  • Ready to use and print;
  • Easy to customize;
  • Compatible with most PDF-viewing applications;
  • Fill out the form in our online filing application.

Download a printable version of the form by clicking the link below or browse more legal forms and templates provided by the issuing department.

Download Vulnerabilities Equities Policy and Process

4.8 of 5 (27 votes)
  • Vulnerabilities Equities Policy and Process

    1

  • Vulnerabilities Equities Policy and Process, Page 2

    2

  • Vulnerabilities Equities Policy and Process, Page 3

    3

  • Vulnerabilities Equities Policy and Process, Page 4

    4

  • Vulnerabilities Equities Policy and Process, Page 5

    5

  • Vulnerabilities Equities Policy and Process, Page 6

    6

  • Vulnerabilities Equities Policy and Process, Page 7

    7

  • Vulnerabilities Equities Policy and Process, Page 8

    8

  • Vulnerabilities Equities Policy and Process, Page 9

    9

  • Vulnerabilities Equities Policy and Process, Page 10

    10

  • Vulnerabilities Equities Policy and Process, Page 11

    11

  • Vulnerabilities Equities Policy and Process, Page 12

    12

  • Vulnerabilities Equities Policy and Process, Page 13

    13

  • Vulnerabilities Equities Policy and Process, Page 14

    14

  • Vulnerabilities Equities Policy and Process, Page 1
  • Vulnerabilities Equities Policy and Process, Page 2
  • Vulnerabilities Equities Policy and Process, Page 3
  • Vulnerabilities Equities Policy and Process, Page 4
  • Vulnerabilities Equities Policy and Process, Page 5
  • Vulnerabilities Equities Policy and Process, Page 6
  • Vulnerabilities Equities Policy and Process, Page 7
  • Vulnerabilities Equities Policy and Process, Page 8
  • Vulnerabilities Equities Policy and Process, Page 9
  • Vulnerabilities Equities Policy and Process, Page 10
  • Vulnerabilities Equities Policy and Process, Page 11
  • Vulnerabilities Equities Policy and Process, Page 12
  • Vulnerabilities Equities Policy and Process, Page 13
  • Vulnerabilities Equities Policy and Process, Page 14
Prev 1 2 3 4 5 ... 14 Next
ADVERTISEMENT