Form MC217 Medi-Cal Renewal Form - California (Chinese)

Form MC217 Medi-Cal Renewal Form - California (Chinese)

This is a legal form that was released by the California Department of Health Care Services - a government authority operating within California.

The document is provided in Chinese. As of today, no separate filing guidelines for the form are provided by the issuing department.

FAQ

Q: What is the MC217 Medi-Cal Renewal Form?
A: The MC217 Medi-Cal Renewal Form is a form used to renew eligibility for the Medi-Cal program in California.

Q: Who needs to fill out the MC217 Medi-Cal Renewal Form?
A: Individuals who are currently enrolled in the Medi-Cal program and need to renew their eligibility must fill out the MC217 form.

Q: What is the purpose of renewing Medi-Cal eligibility?
A: Renewing Medi-Cal eligibility ensures that individuals continue to qualify for and receive the benefits of the program.

Q: What information do I need to provide on the MC217 Medi-Cal Renewal Form?
A: You will be asked to provide personal and financial information, such as your income, household size, and any changes in your circumstances.

Q: When should I submit the MC217 Medi-Cal Renewal Form?
A: It is important to submit the MC217 form as soon as possible once you receive it, in order to prevent any interruption in your Medi-Cal benefits.

Q: What happens after I submit the MC217 Medi-Cal Renewal Form?
A: Once you submit the MC217 form, it will be reviewed by the county social services office, and you will receive a notice regarding the status of your Medi-Cal renewal.

Q: What should I do if I have questions or need assistance with the MC217 Medi-Cal Renewal Form?
A: If you have questions or need assistance with the MC217 form, you can contact your local county social services office for help.

Q: Is there a deadline for submitting the MC217 Medi-Cal Renewal Form?
A: Yes, there is a deadline for submitting the MC217 form. The deadline will be stated on the form or in the renewal notice you receive.

Q: What happens if I don't renew my Medi-Cal eligibility?
A: If you don't renew your Medi-Cal eligibility, your benefits may be discontinued, and you will need to reapply for the program if you still need assistance.

Q: Is the MC217 Medi-Cal Renewal Form available in other languages?
A: Yes, the MC217 Medi-Cal Renewal Form is available in other languages, including Chinese.

Q: What if my household circumstances have changed since my last Medi-Cal application?
A: If your household circumstances have changed since your last Medi-Cal application, you will need to provide updated information on the MC217 form.

Q: Can I get help completing the MC217 Medi-Cal Renewal Form?
A: Yes, you can seek assistance from your local county social services office if you need help completing the MC217 form.

ADVERTISEMENT

Form Details:

  • Released on October 1, 2020;
  • The latest edition provided by the California Department of Health Care Services;
  • Easy to use and ready to print;
  • Quick to customize;
  • Compatible with most PDF-viewing applications;

Download a fillable version of Form MC217 by clicking the link below or browse more documents and templates provided by the California Department of Health Care Services.

Download Form MC217 Medi-Cal Renewal Form - California (Chinese)

4.4 of 5 (33 votes)
  • Form MC217 Medi-Cal Renewal Form - California (Chinese)

    1

  • Form MC217 Medi-Cal Renewal Form - California (Chinese), Page 2

    2

  • Form MC217 Medi-Cal Renewal Form - California (Chinese), Page 3

    3

  • Form MC217 Medi-Cal Renewal Form - California (Chinese), Page 4

    4

  • Form MC217 Medi-Cal Renewal Form - California (Chinese), Page 5

    5

  • Form MC217 Medi-Cal Renewal Form - California (Chinese), Page 6

    6

  • Form MC217 Medi-Cal Renewal Form - California (Chinese), Page 7

    7

  • Form MC217 Medi-Cal Renewal Form - California (Chinese), Page 8

    8

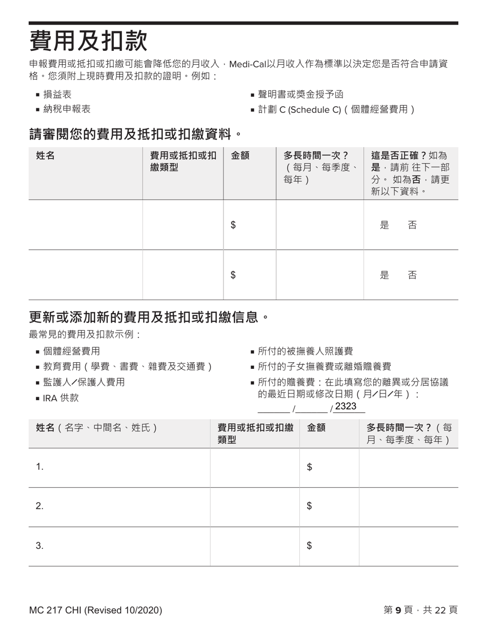
  • Form MC217 Medi-Cal Renewal Form - California (Chinese), Page 9

    9

  • Form MC217 Medi-Cal Renewal Form - California (Chinese), Page 10

    10

  • Form MC217 Medi-Cal Renewal Form - California (Chinese), Page 11

    11

  • Form MC217 Medi-Cal Renewal Form - California (Chinese), Page 12

    12

  • Form MC217 Medi-Cal Renewal Form - California (Chinese), Page 13

    13

  • Form MC217 Medi-Cal Renewal Form - California (Chinese), Page 14

    14

  • Form MC217 Medi-Cal Renewal Form - California (Chinese), Page 15

    15

  • Form MC217 Medi-Cal Renewal Form - California (Chinese), Page 16

    16

  • Form MC217 Medi-Cal Renewal Form - California (Chinese), Page 17

    17

  • Form MC217 Medi-Cal Renewal Form - California (Chinese), Page 18

    18

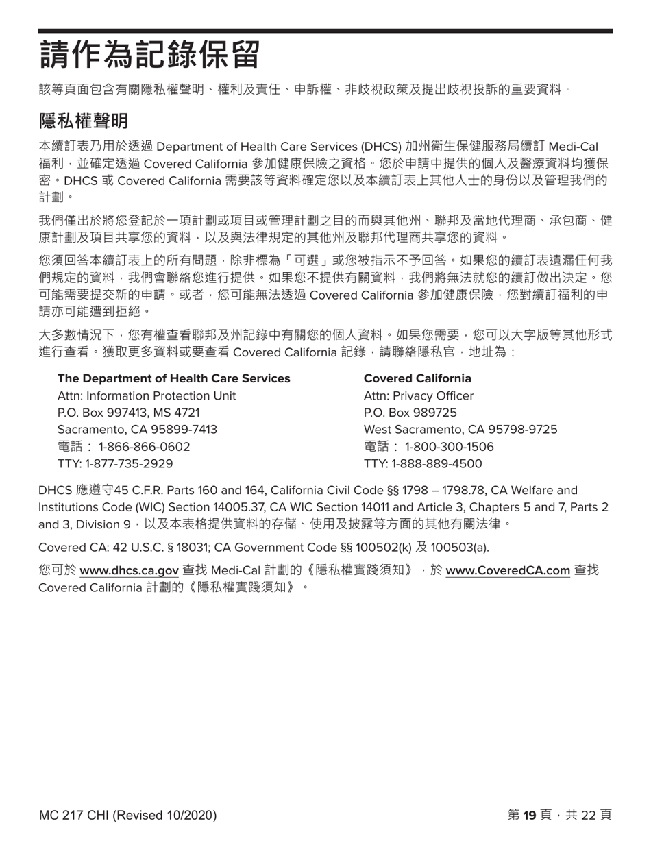
  • Form MC217 Medi-Cal Renewal Form - California (Chinese), Page 19

    19

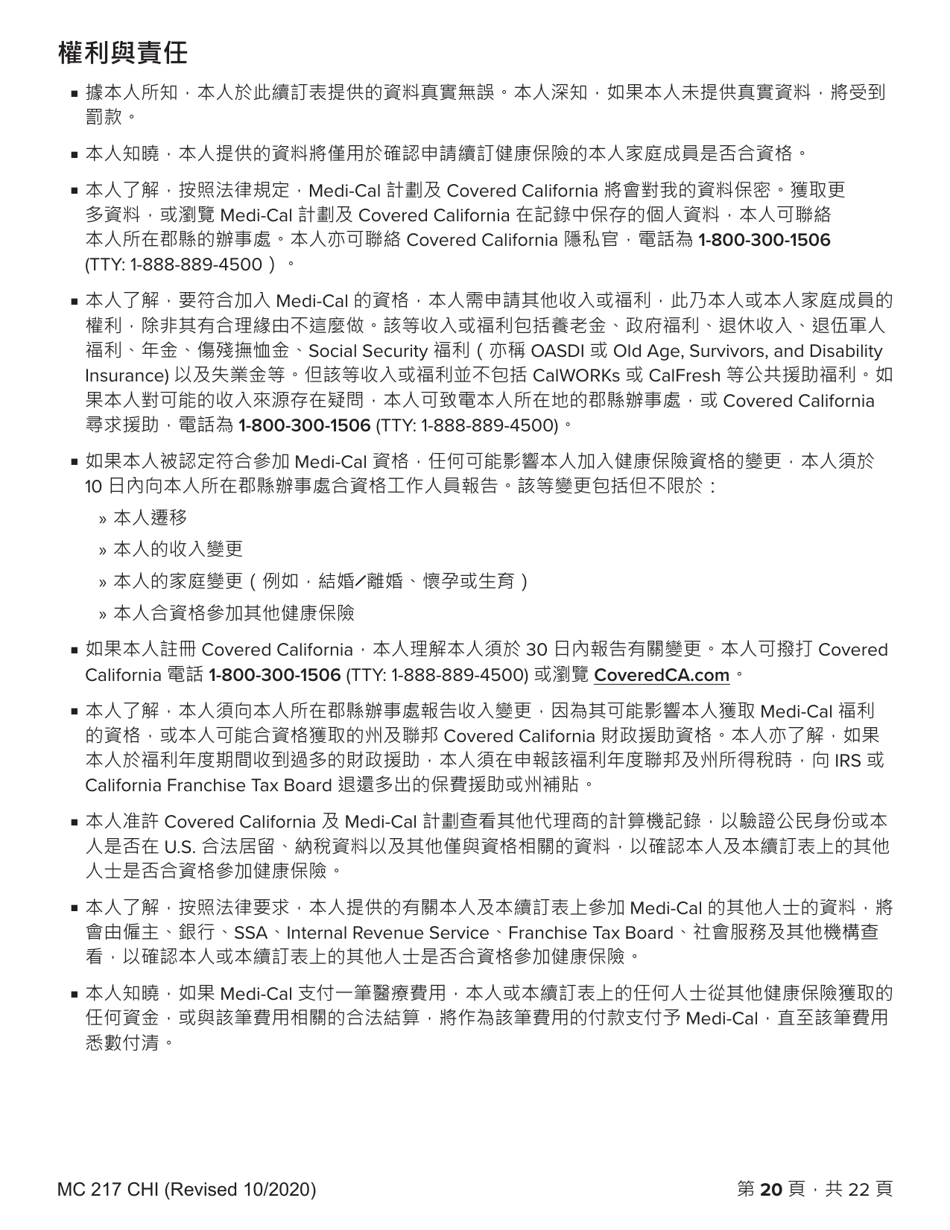
  • Form MC217 Medi-Cal Renewal Form - California (Chinese), Page 20

    20

  • Form MC217 Medi-Cal Renewal Form - California (Chinese), Page 21

    21

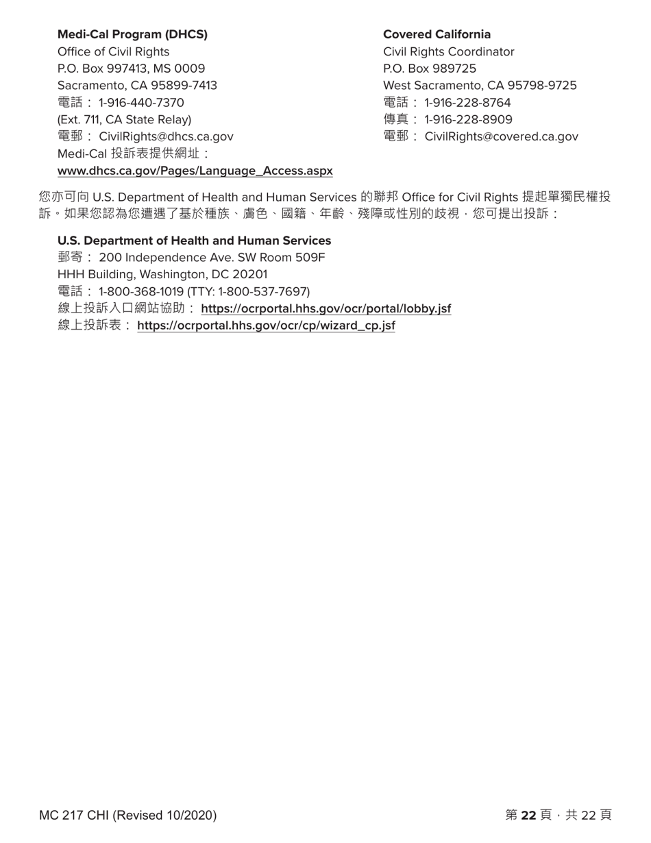
  • Form MC217 Medi-Cal Renewal Form - California (Chinese), Page 22

    22

  • Form MC217 Medi-Cal Renewal Form - California (Chinese), Page 1
  • Form MC217 Medi-Cal Renewal Form - California (Chinese), Page 2
  • Form MC217 Medi-Cal Renewal Form - California (Chinese), Page 3
  • Form MC217 Medi-Cal Renewal Form - California (Chinese), Page 4
  • Form MC217 Medi-Cal Renewal Form - California (Chinese), Page 5
  • Form MC217 Medi-Cal Renewal Form - California (Chinese), Page 6
  • Form MC217 Medi-Cal Renewal Form - California (Chinese), Page 7
  • Form MC217 Medi-Cal Renewal Form - California (Chinese), Page 8
  • Form MC217 Medi-Cal Renewal Form - California (Chinese), Page 9
  • Form MC217 Medi-Cal Renewal Form - California (Chinese), Page 10
  • Form MC217 Medi-Cal Renewal Form - California (Chinese), Page 11
  • Form MC217 Medi-Cal Renewal Form - California (Chinese), Page 12
  • Form MC217 Medi-Cal Renewal Form - California (Chinese), Page 13
  • Form MC217 Medi-Cal Renewal Form - California (Chinese), Page 14
  • Form MC217 Medi-Cal Renewal Form - California (Chinese), Page 15
  • Form MC217 Medi-Cal Renewal Form - California (Chinese), Page 16
  • Form MC217 Medi-Cal Renewal Form - California (Chinese), Page 17
  • Form MC217 Medi-Cal Renewal Form - California (Chinese), Page 18
  • Form MC217 Medi-Cal Renewal Form - California (Chinese), Page 19
  • Form MC217 Medi-Cal Renewal Form - California (Chinese), Page 20
  • Form MC217 Medi-Cal Renewal Form - California (Chinese), Page 21
  • Form MC217 Medi-Cal Renewal Form - California (Chinese), Page 22
Prev 1 2 3 4 5 ... 22 Next
ADVERTISEMENT