Form PTO / SB / 82JP Power of Attorney or Revocation of Power of Attorney With a New Power of Attorney and Change of Correspondence Address (English / Japanese)

Form PTO / SB / 82JP Power of Attorney or Revocation of Power of Attorney With a New Power of Attorney and Change of Correspondence Address (English / Japanese)

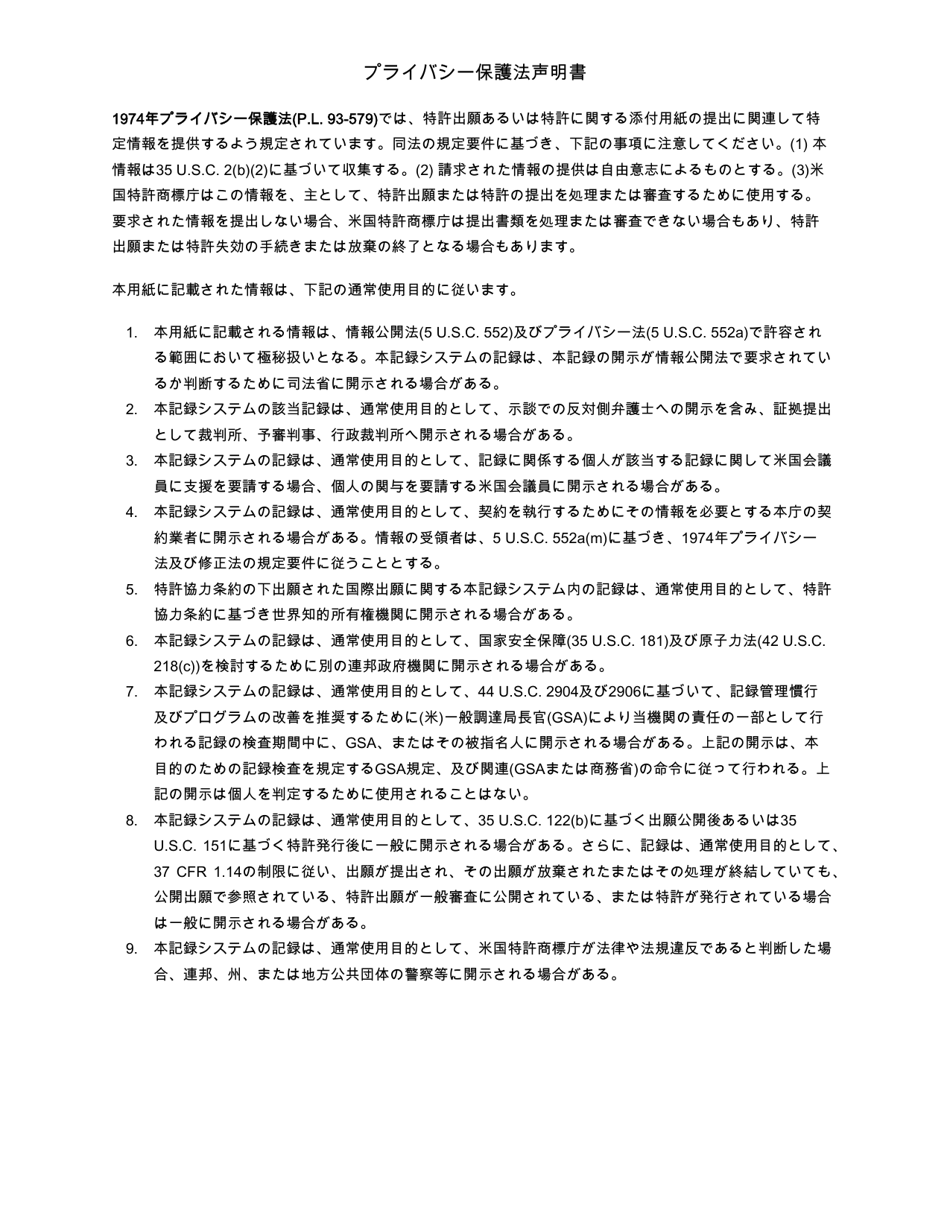
What Is Form PTO/SB/82JP?

This is a legal form that was released by the U.S. Department of Commerce - Patent and Trademark Office on July 1, 2009 and used country-wide. As of today, no separate filing guidelines for the form are provided by the issuing department.

FAQ

Q: What is Form PTO/SB/82JP?
A: Form PTO/SB/82JP is a form used to file a power of attorney or revoke a power of attorney with a new power of attorney and change of correspondence address.

Q: What is the purpose of Form PTO/SB/82JP?
A: The purpose of Form PTO/SB/82JP is to authorize or revoke someone else's authority to act on your behalf in patent matters and to update the correspondence address.

Q: Is Form PTO/SB/82JP available in both English and Japanese?
A: Yes, Form PTO/SB/82JP is available in both English and Japanese.

Q: How do I use Form PTO/SB/82JP?
A: You can use Form PTO/SB/82JP to appoint or revoke a power of attorney by completing the form and submitting it to the appropriate patent office.

Q: Can Form PTO/SB/82JP be used for patent matters in both the United States and Canada?
A: Yes, Form PTO/SB/82JP can be used for patent matters in both the United States and Canada.

ADVERTISEMENT

Form Details:

  • Released on July 1, 2009;
  • The latest available edition released by the U.S. Department of Commerce - Patent and Trademark Office;
  • Easy to use and ready to print;
  • Yours to fill out and keep for your records;
  • Compatible with most PDF-viewing applications;
  • Fill out the form in our online filing application.

Download a fillable version of Form PTO/SB/82JP by clicking the link below or browse more documents and templates provided by the U.S. Department of Commerce - Patent and Trademark Office.

Download Form PTO / SB / 82JP Power of Attorney or Revocation of Power of Attorney With a New Power of Attorney and Change of Correspondence Address (English / Japanese)

4.6 of 5 (9 votes)
  • Form PTO/SB/82JP Power of Attorney or Revocation of Power of Attorney With a New Power of Attorney and Change of Correspondence Address (English/Japanese)

    1

  • Form PTO/SB/82JP Power of Attorney or Revocation of Power of Attorney With a New Power of Attorney and Change of Correspondence Address (English/Japanese), Page 2

    2

  • Form PTO/SB/82JP Power of Attorney or Revocation of Power of Attorney With a New Power of Attorney and Change of Correspondence Address (English/Japanese), Page 3

    3

  • Form PTO/SB/82JP Power of Attorney or Revocation of Power of Attorney With a New Power of Attorney and Change of Correspondence Address (English/Japanese), Page 4

    4

  • Form PTO / SB / 82JP Power of Attorney or Revocation of Power of Attorney With a New Power of Attorney and Change of Correspondence Address (English / Japanese), Page 1
  • Form PTO / SB / 82JP Power of Attorney or Revocation of Power of Attorney With a New Power of Attorney and Change of Correspondence Address (English / Japanese), Page 2
  • Form PTO / SB / 82JP Power of Attorney or Revocation of Power of Attorney With a New Power of Attorney and Change of Correspondence Address (English / Japanese), Page 3
  • Form PTO / SB / 82JP Power of Attorney or Revocation of Power of Attorney With a New Power of Attorney and Change of Correspondence Address (English / Japanese), Page 4
Prev 1 2 3 4 Next
ADVERTISEMENT

Related Documents