Restitution Program Application Form for Offenders - British Columbia, Canada (English / Chinese Simplified)

Restitution Program Application Form for Offenders - British Columbia, Canada (English / Chinese Simplified)

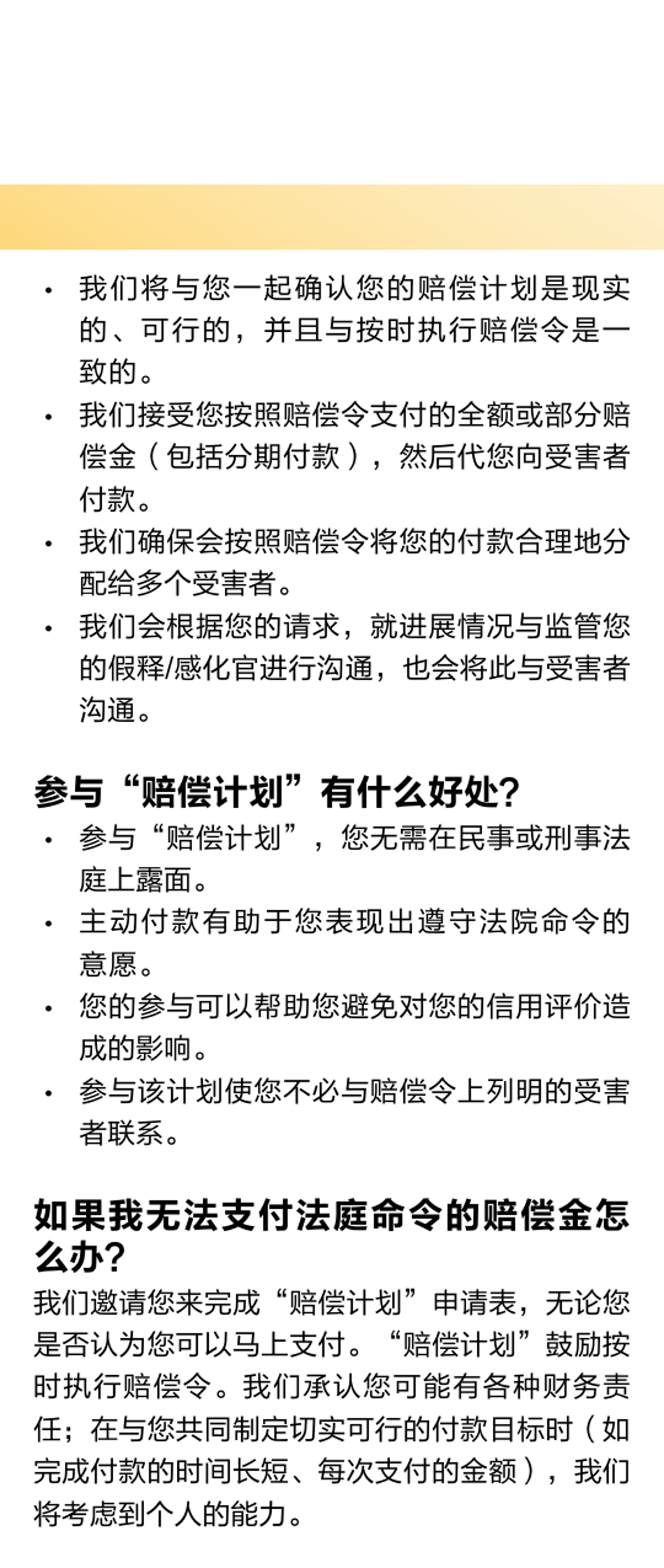
The Restitution Program Application Form for Offenders in British Columbia, Canada is used to apply for participation in the restitution program. The program allows offenders to make amends by paying back victims for any financial losses resulting from their crimes. The form provides a means for offenders to express their intention to participate in the program and to provide necessary information. It is available in both English and Chinese (Simplified) to accommodate speakers of those languages.

The offender themselves is responsible for filing the Restitution Program application form in British Columbia, Canada. There is no mention of specific language options such as English or Chinese Simplified in the available information.

FAQ

Q: What is the restitution program application form?
A: The restitution program application form is a form that offenders in British Columbia, Canada can fill out to request participation in the restitution program.

Q: What is the restitution program in British Columbia?
A: The restitution program in British Columbia is a program that allows offenders to make amends to their victims by providing financial compensation for the harm caused.

Q: Who is eligible to apply for the restitution program?
A: Offenders who have been convicted of a crime in British Columbia and have been ordered to pay restitution to their victims are eligible to apply for the program.

Q: What information is required on the restitution program application form?
A: The application form will require information about the offender, the victim(s), the crime committed, and the details of the restitution order.

Q: Is there a deadline for submitting the restitution program application form?
A: The application should be submitted as soon as possible after the restitution order has been made. There may be specific deadlines mentioned on the form.

Q: What happens after submitting the restitution program application form?
A: Once the application is submitted, it will be reviewed by the restitution program coordinator. If approved, the offender will be enrolled in the program and will receive instructions on how to make restitution payments.

Q: Can an offender apply for the restitution program multiple times?
A: In most cases, an offender can only apply for the restitution program once. However, there may be exceptions in certain circumstances.

Q: Can an offender participate in the restitution program if they are unable to make payments?
A: Yes, an offender can still participate in the restitution program even if they are unable to make payments. The program coordinator will work with the offender to find alternative ways to fulfill their restitution obligation.

Q: What are the benefits of participating in the restitution program?
A: Participating in the restitution program allows offenders to take responsibility for their actions, make amends to their victims, and potentially reduce their sentence or other penalties.

ADVERTISEMENT

Download Restitution Program Application Form for Offenders - British Columbia, Canada (English / Chinese Simplified)

4.8 of 5 (31 votes)
  • Restitution Program Application Form for Offenders - British Columbia, Canada (English/Chinese Simplified)

    1

  • Restitution Program Application Form for Offenders - British Columbia, Canada (English/Chinese Simplified), Page 2

    2

  • Restitution Program Application Form for Offenders - British Columbia, Canada (English/Chinese Simplified), Page 3

    3

  • Restitution Program Application Form for Offenders - British Columbia, Canada (English/Chinese Simplified), Page 4

    4

  • Restitution Program Application Form for Offenders - British Columbia, Canada (English/Chinese Simplified), Page 5

    5

  • Restitution Program Application Form for Offenders - British Columbia, Canada (English/Chinese Simplified), Page 6

    6

  • Restitution Program Application Form for Offenders - British Columbia, Canada (English/Chinese Simplified), Page 7

    7

  • Restitution Program Application Form for Offenders - British Columbia, Canada (English / Chinese Simplified), Page 1
  • Restitution Program Application Form for Offenders - British Columbia, Canada (English / Chinese Simplified), Page 2
  • Restitution Program Application Form for Offenders - British Columbia, Canada (English / Chinese Simplified), Page 3
  • Restitution Program Application Form for Offenders - British Columbia, Canada (English / Chinese Simplified), Page 4
  • Restitution Program Application Form for Offenders - British Columbia, Canada (English / Chinese Simplified), Page 5
  • Restitution Program Application Form for Offenders - British Columbia, Canada (English / Chinese Simplified), Page 6
  • Restitution Program Application Form for Offenders - British Columbia, Canada (English / Chinese Simplified), Page 7
Prev 1 2 3 4 5 ... 7 Next
ADVERTISEMENT

Related Documents