Form VR67 Birth Certificate Application - New York City (English / Chinese)

Form VR67 Birth Certificate Application - New York City (English / Chinese)

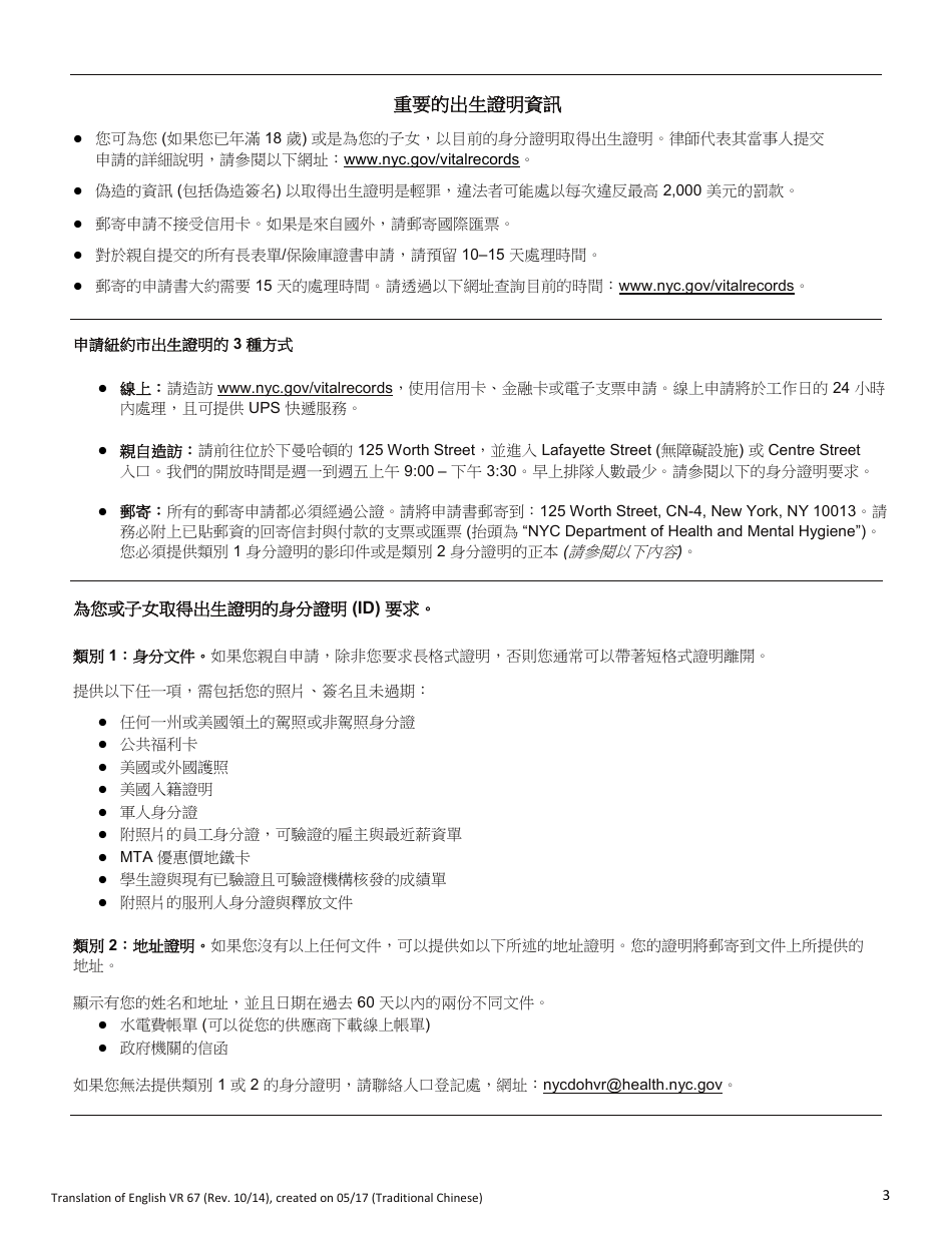
What Is Form VR67?

This is a legal form that was released by the New York City Department of Health and Mental Hygiene - a government authority operating within New York City. As of today, no separate filing guidelines for the form are provided by the issuing department.

FAQ

Q: What is the VR67 Birth Certificate Application - New York City?
A: The VR67 Birth Certificate Application is a form that you need to fill out in order to apply for a birth certificate in New York City.

Q: Is the form available in both English and Chinese?
A: Yes, the form is available in both English and Chinese.

Q: Do I need to fill out the form in English or Chinese?
A: You can choose to fill out the form in either English or Chinese, depending on your preference.

Q: What information do I need to provide on the form?
A: You will need to provide information such as the name of the child, the birth date, the parents' names, and other relevant details.

Q: How long does it take to process the application and receive the birth certificate?
A: The processing time can vary, but it usually takes about 6-8 weeks to receive the birth certificate after submitting the application.

Q: Can someone else submit the application on my behalf?
A: Yes, someone else can submit the application on your behalf, but they will need to provide proper authorization and identification.

Q: What if there are mistakes on the birth certificate?
A: If there are mistakes on the birth certificate, you will need to contact the New York City Department of Health and Mental Hygiene to request corrections.

Q: Can I use the birth certificate for official purposes?
A: Yes, the birth certificate can be used for various official purposes, such as obtaining a passport or enrolling in school.

ADVERTISEMENT

Form Details:

  • Released on May 1, 2017;
  • The latest edition provided by the New York City Department of Health and Mental Hygiene;
  • Easy to use and ready to print;
  • Available in Spanish;
  • Quick to customize;
  • Compatible with most PDF-viewing applications;
  • Fill out the form in our online filing application.

Download a printable version of Form VR67 by clicking the link below or browse more documents and templates provided by the New York City Department of Health and Mental Hygiene.

Download Form VR67 Birth Certificate Application - New York City (English / Chinese)

4.3 of 5 (26 votes)
  • Form VR67 Birth Certificate Application - New York City (English/Chinese)

    1

  • Form VR67 Birth Certificate Application - New York City (English/Chinese), Page 2

    2

  • Form VR67 Birth Certificate Application - New York City (English/Chinese), Page 3

    3

  • Form VR67 Birth Certificate Application - New York City (English/Chinese), Page 4

    4

  • Form VR67 Birth Certificate Application - New York City (English / Chinese), Page 1
  • Form VR67 Birth Certificate Application - New York City (English / Chinese), Page 2
  • Form VR67 Birth Certificate Application - New York City (English / Chinese), Page 3
  • Form VR67 Birth Certificate Application - New York City (English / Chinese), Page 4
Prev 1 2 3 4 Next
ADVERTISEMENT