Demolition Permit Procedure and Pcb's Checklist - City of Richmond, California

Demolition Permit Procedure and Pcb's Checklist - City of Richmond, California

Demolition Permit Procedure and Pcb's Checklist is a legal document that was released by the Community Development Department - City of Richmond, California - a government authority operating within California. The form may be used strictly within City of Richmond.

FAQ

Q: What is the procedure for obtaining a demolition permit in Richmond, California?
A: To obtain a demolition permit in Richmond, California, you must submit a permit application to the city's Building and Safety Division.

Q: What documents are required to apply for a demolition permit in Richmond, California?
A: When applying for a demolition permit in Richmond, California, you will need to submit the completed application form, architectural plans, and environmental assessment reports.

Q: How long does it take to process a demolition permit in Richmond, California?
A: The processing time for a demolition permit in Richmond, California varies depending on the complexity of the project, but it usually takes a few weeks.

Q: Do I need a permit to demolish a residential building in Richmond, California?
A: Yes, a permit is required to demolish a residential building in Richmond, California. You must comply with the city's demolition regulations and obtain the necessary permits.

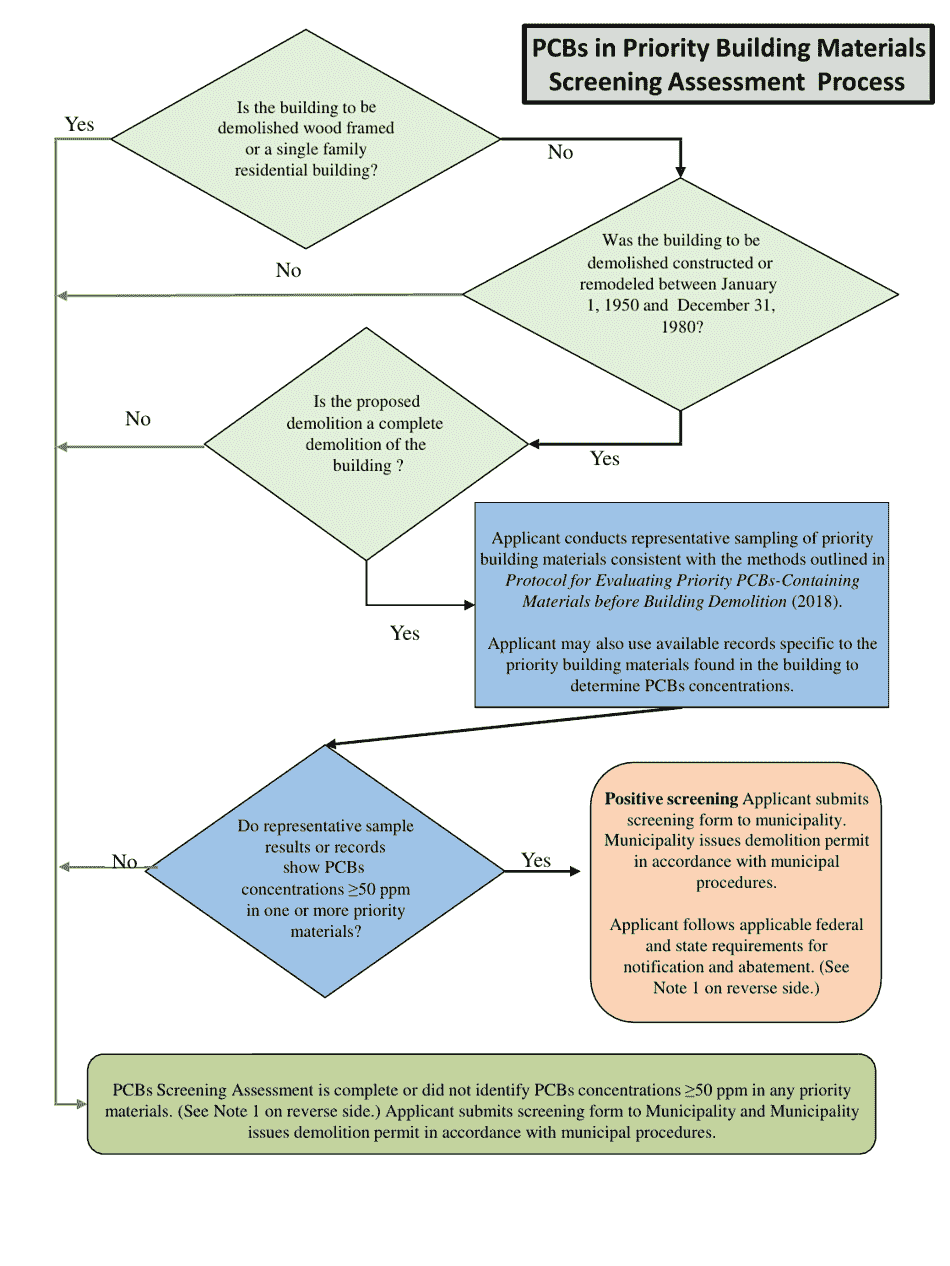
Q: What is a PCB checklist?
A: A PCB checklist is a document that helps ensure compliance with regulations regarding the handling and disposal of Polychlorinated Biphenyls (PCBs).

Q: Why is a PCB checklist necessary?
A: A PCB checklist is necessary to prevent environmental contamination and health risks associated with PCBs. It helps ensure proper handling, storage, and disposal of PCB-containing materials.

Q: Who needs to use a PCB checklist?
A: Any individual or organization that handles, stores, or disposes of PCB-containing materials needs to use a PCB checklist to ensure compliance with regulations.

ADVERTISEMENT

Form Details:

  • The latest edition currently provided by the Community Development Department - City of Richmond, California;
  • Ready to use and print;
  • Easy to customize;
  • Compatible with most PDF-viewing applications;
  • Fill out the form in our online filing application.

Download a fillable version of the form by clicking the link below or browse more documents and templates provided by the Community Development Department - City of Richmond, California.

Download Demolition Permit Procedure and Pcb's Checklist - City of Richmond, California

4.7 of 5 (12 votes)
  • Demolition Permit Procedure and Pcb's Checklist - City of Richmond, California

    1

  • Demolition Permit Procedure and Pcb's Checklist - City of Richmond, California, Page 2

    2

  • Demolition Permit Procedure and Pcb's Checklist - City of Richmond, California, Page 3

    3

  • Demolition Permit Procedure and Pcb's Checklist - City of Richmond, California, Page 4

    4

  • Demolition Permit Procedure and Pcb's Checklist - City of Richmond, California, Page 5

    5

  • Demolition Permit Procedure and Pcb's Checklist - City of Richmond, California, Page 6

    6

  • Demolition Permit Procedure and Pcb's Checklist - City of Richmond, California, Page 7

    7

  • Demolition Permit Procedure and Pcb's Checklist - City of Richmond, California, Page 8

    8

  • Demolition Permit Procedure and Pcb's Checklist - City of Richmond, California, Page 9

    9

  • Demolition Permit Procedure and Pcb's Checklist - City of Richmond, California, Page 10

    10

  • Demolition Permit Procedure and Pcb's Checklist - City of Richmond, California, Page 11

    11

  • Demolition Permit Procedure and Pcb's Checklist - City of Richmond, California, Page 12

    12

  • Demolition Permit Procedure and Pcb's Checklist - City of Richmond, California, Page 13

    13

  • Demolition Permit Procedure and Pcb's Checklist - City of Richmond, California, Page 14

    14

  • Demolition Permit Procedure and Pcbs Checklist - City of Richmond, California, Page 1
  • Demolition Permit Procedure and Pcbs Checklist - City of Richmond, California, Page 2
  • Demolition Permit Procedure and Pcbs Checklist - City of Richmond, California, Page 3
  • Demolition Permit Procedure and Pcbs Checklist - City of Richmond, California, Page 4
  • Demolition Permit Procedure and Pcbs Checklist - City of Richmond, California, Page 5
  • Demolition Permit Procedure and Pcbs Checklist - City of Richmond, California, Page 6
  • Demolition Permit Procedure and Pcbs Checklist - City of Richmond, California, Page 7
  • Demolition Permit Procedure and Pcbs Checklist - City of Richmond, California, Page 8
  • Demolition Permit Procedure and Pcbs Checklist - City of Richmond, California, Page 9
  • Demolition Permit Procedure and Pcbs Checklist - City of Richmond, California, Page 10
  • Demolition Permit Procedure and Pcbs Checklist - City of Richmond, California, Page 11
  • Demolition Permit Procedure and Pcbs Checklist - City of Richmond, California, Page 12
  • Demolition Permit Procedure and Pcbs Checklist - City of Richmond, California, Page 13
  • Demolition Permit Procedure and Pcbs Checklist - City of Richmond, California, Page 14
Prev 1 2 3 4 5 ... 14 Next
ADVERTISEMENT