Application for a New York City Parking Permit for People With Disabilities - New York City (Chinese)

Application for a New York City Parking Permit for People With Disabilities - New York City (Chinese)

This is a legal document that was released by the New York City Department of Transportation - a government authority operating within New York City.

The document is provided in Chinese.

FAQ

Q: What is the application for a New York City parking permit for people with disabilities?
A: The application is to request a parking permit for people with disabilities in New York City.

Q: Who is eligible for a New York City parking permit for people with disabilities?
A: Individuals with disabilities who reside in New York City are eligible for a parking permit.

Q: How can I apply for a New York City parking permit for people with disabilities?
A: You can apply for a parking permit by completing the application form and submitting it to the Department of Transportation.

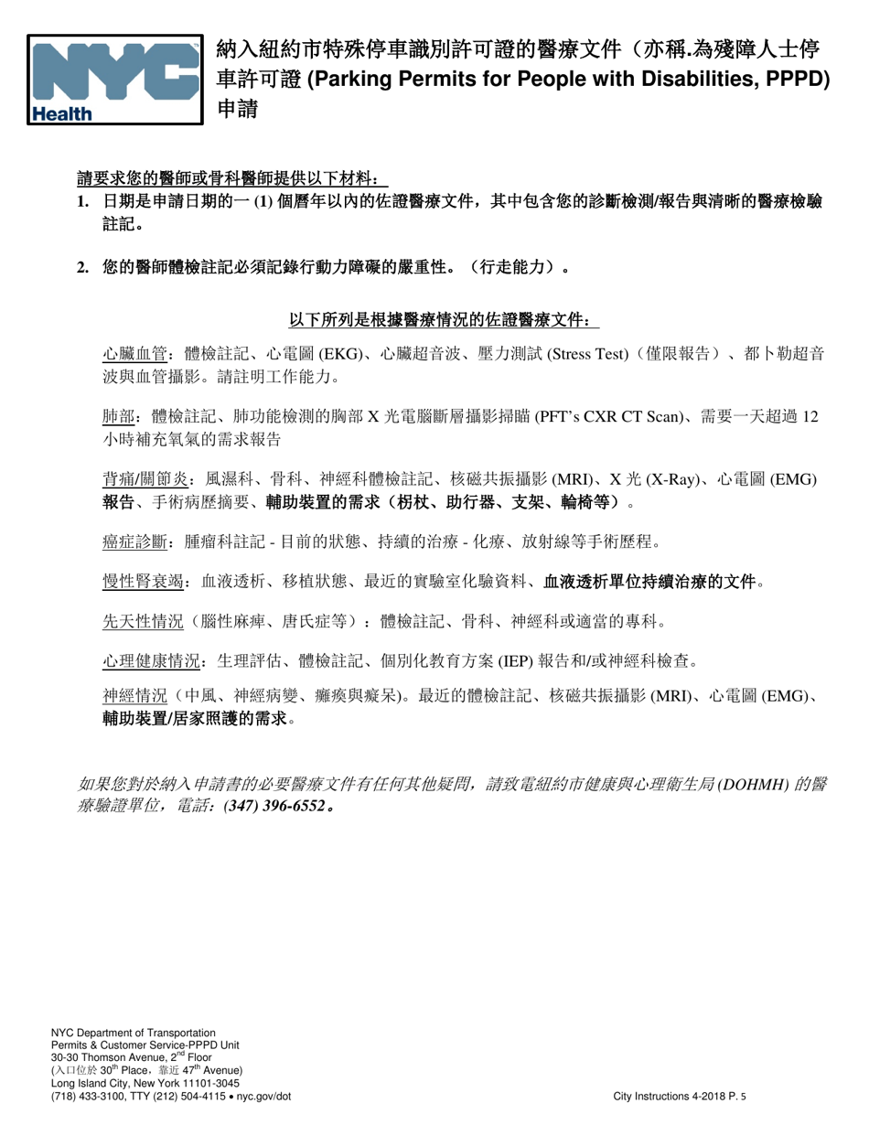
Q: What documents are required to apply for a New York City parking permit for people with disabilities?
A: You will need to provide proof of disability, residency, and identity, along with other supporting documents.

Q: How long does it take to process the application for a New York City parking permit for people with disabilities?
A: The processing time for the application can vary, but it typically takes about 4-8 weeks.

Q: Is there a fee for a New York City parking permit for people with disabilities?
A: No, there is no fee for the parking permit.

Q: What benefits does a New York City parking permit for people with disabilities provide?
A: The parking permit allows individuals with disabilities to park in designated accessible parking spaces in New York City.

Q: Can the New York City parking permit for people with disabilities be used in other states?
A: No, the permit is only valid in New York City.

Q: What should I do if my New York City parking permit for people with disabilities is lost or stolen?
A: You should report the loss or theft to the Department of Transportation and apply for a replacement permit.

ADVERTISEMENT

Form Details:

  • Released on April 1, 2018;
  • The latest edition currently provided by the New York City Department of Transportation;
  • Ready to use and print;
  • Easy to customize;
  • Compatible with most PDF-viewing applications;

Download a printable version of the form by clicking the link below or browse more documents and templates provided by the New York City Department of Transportation.

Download Application for a New York City Parking Permit for People With Disabilities - New York City (Chinese)

4.7 of 5 (37 votes)
  • Application for a New York City Parking Permit for People With Disabilities - New York City (Chinese)

    1

  • Application for a New York City Parking Permit for People With Disabilities - New York City (Chinese), Page 2

    2

  • Application for a New York City Parking Permit for People With Disabilities - New York City (Chinese), Page 3

    3

  • Application for a New York City Parking Permit for People With Disabilities - New York City (Chinese), Page 4

    4

  • Application for a New York City Parking Permit for People With Disabilities - New York City (Chinese), Page 5

    5

  • Application for a New York City Parking Permit for People With Disabilities - New York City (Chinese), Page 6

    6

  • Application for a New York City Parking Permit for People With Disabilities - New York City (Chinese), Page 1
  • Application for a New York City Parking Permit for People With Disabilities - New York City (Chinese), Page 2
  • Application for a New York City Parking Permit for People With Disabilities - New York City (Chinese), Page 3
  • Application for a New York City Parking Permit for People With Disabilities - New York City (Chinese), Page 4
  • Application for a New York City Parking Permit for People With Disabilities - New York City (Chinese), Page 5
  • Application for a New York City Parking Permit for People With Disabilities - New York City (Chinese), Page 6
Prev 1 2 3 4 5 6 Next
ADVERTISEMENT

Related Documents