Form DSS-7E Cityfheps Renewal Request - New York City (Chinese Simplified)

Form DSS-7E Cityfheps Renewal Request - New York City (Chinese Simplified)

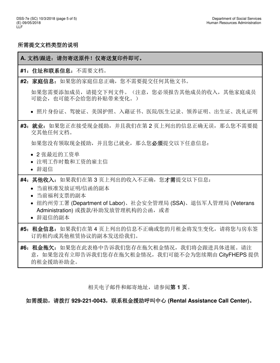
This is a legal form that was released by the New York City Department of Social Services - a government authority operating within New York City.

The document is provided in Chinese Simplified. As of today, no separate filing guidelines for the form are provided by the issuing department.

FAQ

Q: What is Form DSS-7E Cityfheps Renewal Request?
A: Form DSS-7E Cityfheps Renewal Request is a document used to apply for the CityFHEPS program in New York City.

Q: What is the CityFHEPS program?
A: The CityFHEPS program is a rental subsidy program that helps eligible individuals and families in New York City secure and maintain stable housing.

Q: Who is eligible for the CityFHEPS program?
A: Eligibility for the CityFHEPS program is determined based on factors such as income, household size, and housing status. Please refer to the program guidelines for specific eligibility criteria.

Q: How can I renew my CityFHEPS benefits?
A: You can renew your CityFHEPS benefits by completing the Form DSS-7E Cityfheps Renewal Request and submitting it to the appropriate office as instructed.

Q: Is this document available in Chinese Simplified language?
A: Yes, this document is available in Chinese Simplified language to assist individuals who prefer to review and complete it in that language.

ADVERTISEMENT

Form Details:

  • Released on October 3, 2018;
  • The latest edition provided by the New York City Department of Social Services;
  • Easy to use and ready to print;
  • Quick to customize;
  • Compatible with most PDF-viewing applications;

Download a printable version of Form DSS-7E by clicking the link below or browse more documents and templates provided by the New York City Department of Social Services.

Download Form DSS-7E Cityfheps Renewal Request - New York City (Chinese Simplified)

4.8 of 5 (8 votes)
  • Form DSS-7E Cityfheps Renewal Request - New York City (Chinese Simplified)

    1

  • Form DSS-7E Cityfheps Renewal Request - New York City (Chinese Simplified), Page 2

    2

  • Form DSS-7E Cityfheps Renewal Request - New York City (Chinese Simplified), Page 3

    3

  • Form DSS-7E Cityfheps Renewal Request - New York City (Chinese Simplified), Page 4

    4

  • Form DSS-7E Cityfheps Renewal Request - New York City (Chinese Simplified), Page 5

    5

  • Form DSS-7E Cityfheps Renewal Request - New York City (Chinese Simplified), Page 1
  • Form DSS-7E Cityfheps Renewal Request - New York City (Chinese Simplified), Page 2
  • Form DSS-7E Cityfheps Renewal Request - New York City (Chinese Simplified), Page 3
  • Form DSS-7E Cityfheps Renewal Request - New York City (Chinese Simplified), Page 4
  • Form DSS-7E Cityfheps Renewal Request - New York City (Chinese Simplified), Page 5
Prev 1 2 3 4 5 Next
ADVERTISEMENT

Related Documents